读创
@公司
科创
涨知识
证券
K线图
楼市通
热点
微影像
读创独创
视频
点播
VR
24小时快讯
公益映像
热点精选
直播
政策通
主题群
消费
金融
楼市
汽车
城事
十九大
法环境
湾区
深派教育
福田
南山
宝安
政经
深港通
文化广场
万象
生活中的经济学
深阅读
深派健康
区区大事
罗湖
龙岗
光明
热点专题
Home
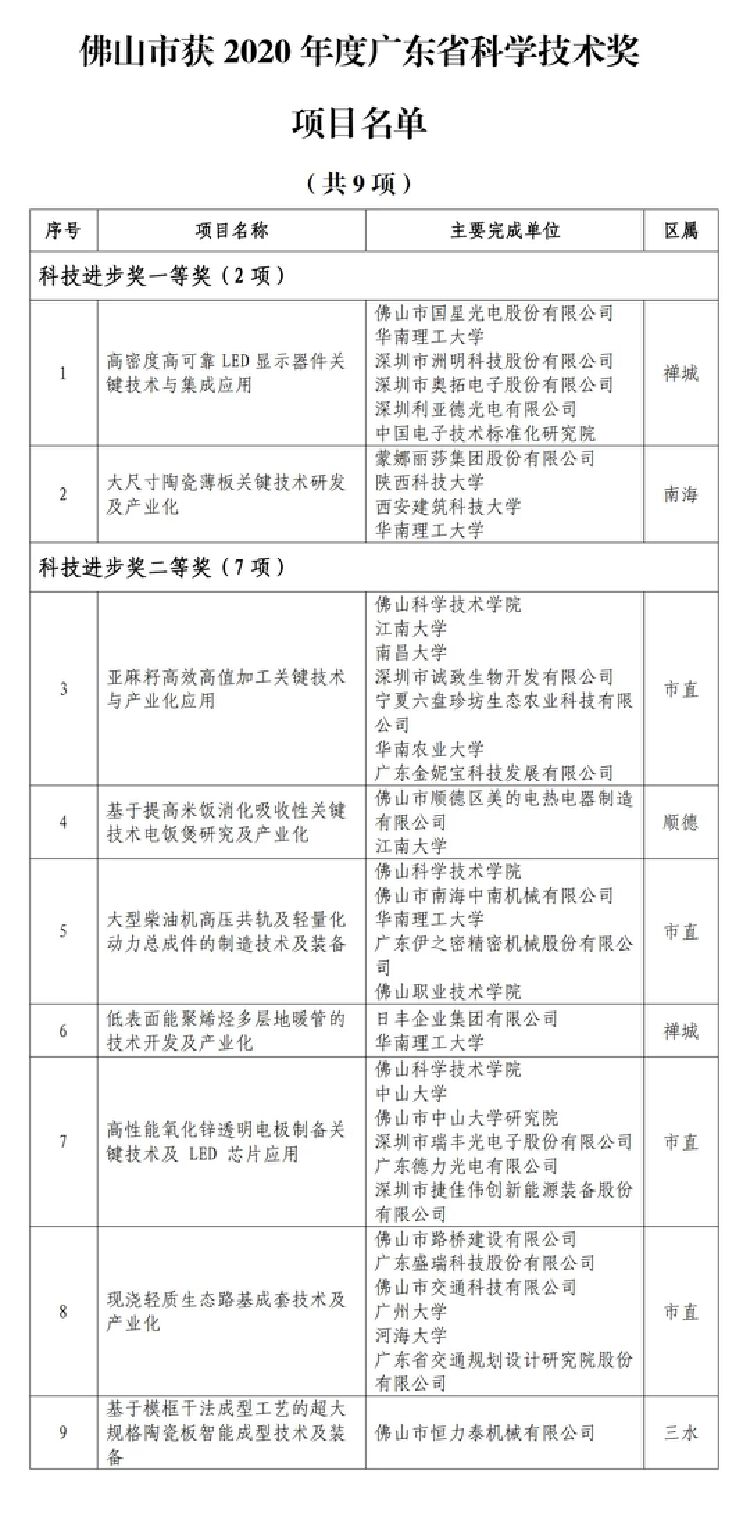
佛山斩获广东省科学技术奖9项,总数位居全省第三
2021/05/21 08:50
读创大湾区
段煜第
读创/深圳商报驻佛山记者 段煜第
5月20日,广东省科技创新大会在广州召开。佛山设分会场,大会颁发了2020年度广东省科学技术奖,其中,佛山共获2项一等奖、7项二等奖,总数为9项,居全省第3位。近五年来,佛山企事业单位获广东省科学技术奖数量连续保持全省第三。 钟南山等作为主要完成人的新发冠状病毒感染的防控策略与临床诊治项目获科技进步奖特等奖;宋尔卫获得2020年度广东省科学技术突出贡献奖;离散系统的变分法及其应用等11项成果获自然科学奖一等奖;高强度全回收增产地膜先进制造与循环利用等6项成果获技术发明奖一等奖。 由佛山市国星光电股份有限公司担任第一完成单位的“高密度高可靠LED显示器件关键技术与集成应用”项目,获科技进步奖一等奖。除国星光电外,该项目的主要完成单位还包括华南理工大学、中国电子技术标准化研究院及多家深圳企业。 该项目组经数年理论创新与技术研究,在微型显示器件光色设计理论、高耐候精密封装架构、低缺陷高效制造以及微型显示模块集成与控制技术等方面取得突破,解决了LED显示器件高密度高可靠技术瓶颈,项目多项关键指标达到国际领先水平。 佛山另一获一等奖的项目为“大尺寸陶瓷薄板关键技术研发及产业化”,第一完成单位为佛山著名陶瓷企业蒙娜丽莎集团股份有限公司。项目针对传统陶瓷产业原料燃料消耗大、废气排放高、产品档次低三大关键问题,通过产学研联合攻关,大幅降低单位面积原料以及能源消耗,技术居国际领先水平,带动了国内陶瓷薄板井喷时代的来临,引领我国陶瓷行业走向绿色、智能、资源节约的高质量发展道路。 佛山获得二等奖的项目有:佛山企事业单位作为第一完成单位的项目还包括恒力泰机械有限公司的“基于模框干法成型工艺的超大规格陶瓷板智能成型技术及装备”、美的电热电器制造有限公司的“基于提高米饭消化吸收性关键技术电饭煲研究及产业化”、日丰企业集团有限公司的“低表面能聚烯烃多层地暖管的技术开发及产业化”、佛山市路桥建设有限公司的“现浇轻质生态路基成套技术及产业化”等项目。此外,在2020年度广东省科学技术奖获奖项目中,佛山科学技术学院获得3个二等奖,创历年最好成绩。 科技创新平台建设取得了飞速发展,这为获得科技奖创造了条件。近年来,佛山大力引进大院名校组建各类科技创新载体,佛山季华实验室、仙湖实验室、中国科学院佛山产业技术研究院、佛山(华南)新材料研究院、中国科学院苏州纳米技术与纳米仿生研究所广东(佛山)研究院、香港科技大学佛山智能制造研究院等平台载体相继落地。 其中,在省实验室建设方面,佛山季华实验室率先取得产权并进驻工作,争取到国家和省重大科技项目10项、立项经费超过5亿元。佛山仙湖实验室重点围绕氢能产业发展,在光伏制氢与光热制氢关键技术及示范等领域的研究已经取得重大进展。
审读:孙世建
24小时快讯
2.8亿元债务逾期!良品铺子控股股东及实控人收执行通知书,公司去年预亏超亿元
董秘职位空悬4年!鹏欣资源及两时任董事长被上交所警示,控股股东一致行动人质押股份补流
新大洲A未履行法定义务,部分银行账户遭冻结,涉2151万元合同纠纷
法国司法部门搜查X平台办公室并传唤马斯克
绝地反击还是乱投医?韩建河山账面6850万现金撬动并购,标的业绩大跳水
Copyright©2020 Sxzm. All rights reserved.