读创
@公司
科创
涨知识
证券
K线图
楼市通
热点
微影像
读创独创
视频
点播
VR
24小时快讯
公益映像
热点精选
直播
政策通
主题群
消费
金融
楼市
汽车
城事
十九大
法环境
湾区
深派教育
福田
南山
宝安
政经
深港通
文化广场
万象
生活中的经济学
深阅读
深派健康
区区大事
罗湖
龙岗
光明
热点专题
Home
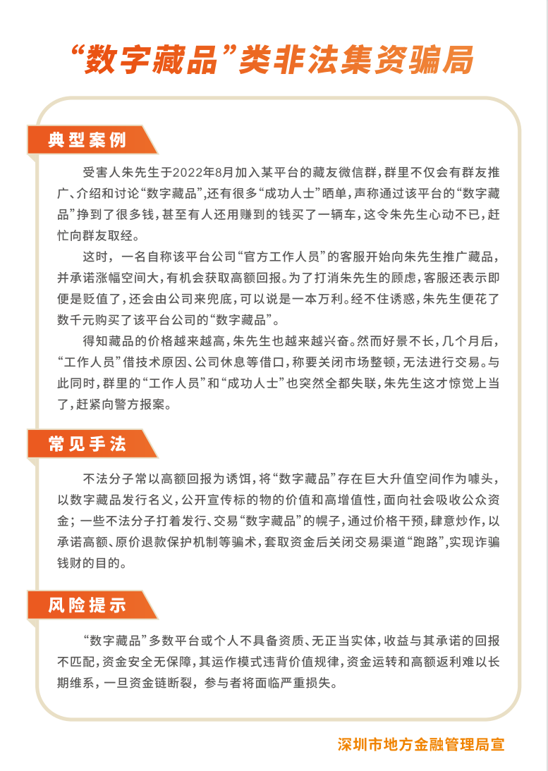
普法圳地|“数字藏品”类非法集资骗局
2026/04/21 21:51
读创深圳
深圳市普法办供图
24小时快讯
未在规定时限内回复审核问询,“小巨人”企业奥图股份IPO折戟
深夜,美股三大指数集体跳水!贵金属市场全线下挫!美联储突传重磅
伊朗计划在未来10至12天内重新开放股市
突破500亿元!境外客户权益暴增,期货市场国际参与度显著提升
光线传媒一季度营收净利均降超九成!经营现金流“失血”之际拟大手笔买理财
Copyright©2020 Sxzm. All rights reserved.