读创

Home

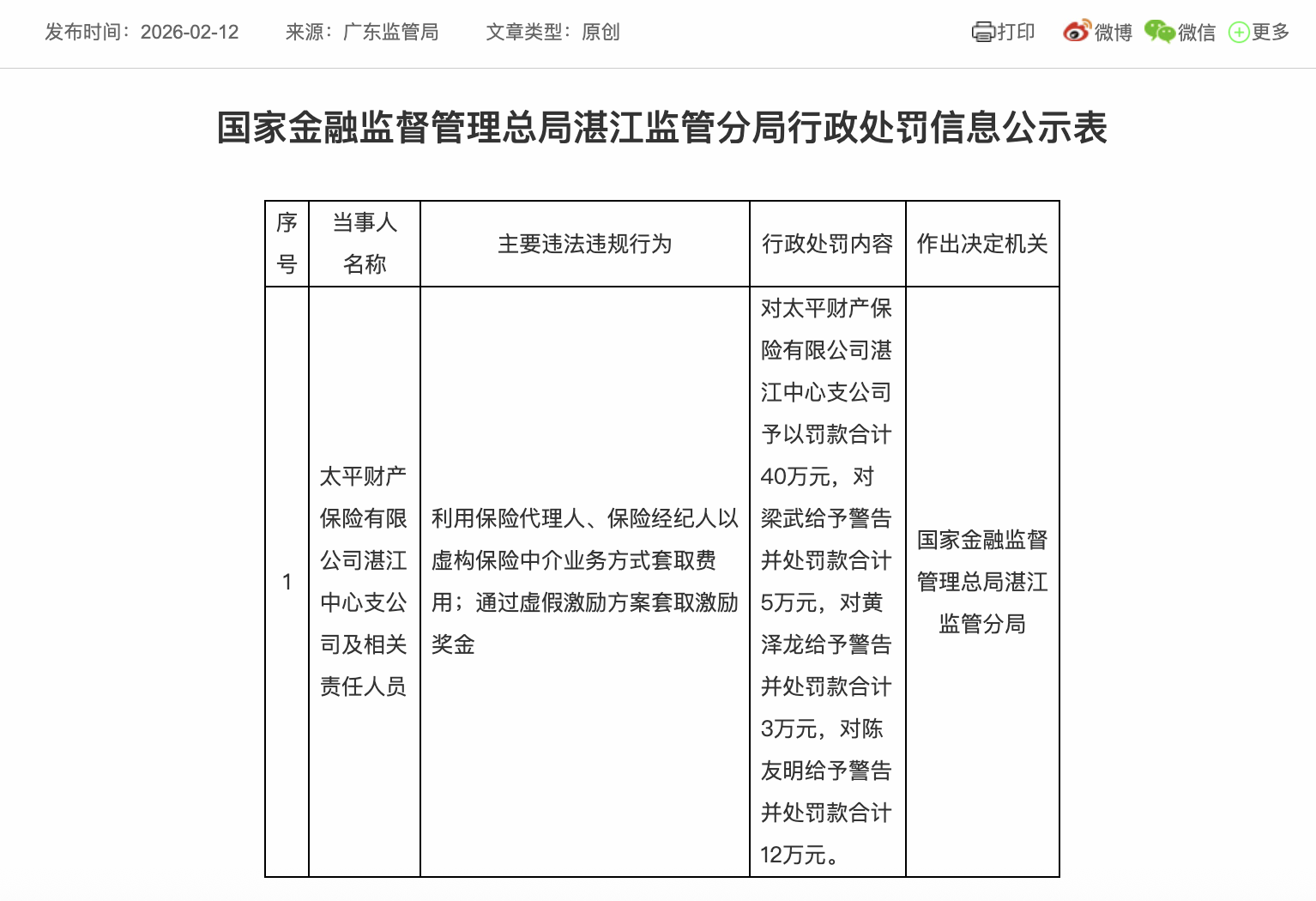
以虚构保险中介业务方式套取费用等,太平财产保险湛江中心支公司被罚40万元

2026/02/12 23:43 读创财经 靳恩琦

据2月12日国家金融监督管理总局湛江监管分局行政处罚信息公示表,太平财产保险一分公司收到罚单。

公告显示,由于利用保险代理人、保险经纪人以虚构保险中介业务方式套取费用;通过虚假激励方案套取激励奖金,国家金融监督管理总局湛江监管分局对太平财产保险有限公司湛江中心支公司予以罚款合计40万元,对梁武给予警告并处罚款合计5万元,对黄泽龙给予警告并处罚款合计3万元,对陈友明给予警告并处罚款合计12万元。

公司官网显示,太平财产保险有限公司,简称“太平财险”,隶属于中央金融企业中国太平保险集团,前身是太平水火保险公司,1929年创立于上海,1956年按照国家统一部署停办国内业务,移师境外经营,2001年在深圳复业,2009年更名为太平财险。

来源:读创财经

Copyright©2020 Sxzm. All rights reserved.