读创

Home

控股权变更后新动向!天汽模拟购买东实股份60%股份,标的公司此前IPO折戟

2026/02/12 16:45 读创财经 周梦榕

2月12日,汽车模具龙头天汽模(002510)复牌后开盘涨停,之后股价回落。截至收盘,天汽模股价涨2.66%,报7.73元/股,总市值为78.47亿元。

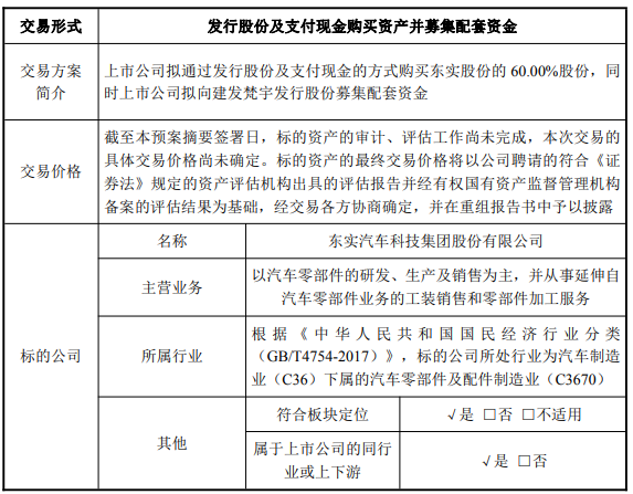
消息面上,2月11日晚间,天汽模公告,公司拟通过向德盛拾陆号企业管理(天津)合伙企业(有限合伙)发行股份及支付现金的方式购买其持有的东实汽车科技集团股份有限公司(东实股份)60%的股份并募集配套资金。本次交易预计构成重大资产重组。

针对上述交易,2026年2月11日,公司召开第六届董事会第二次会议,审议通过了《关于<天津汽车模具股份有限公司发行股份及支付现金购买资产并募集配套资金暨关联交易预案>及其摘要的议案》等相关议案。

天汽模从事汽车车身覆盖件模具及其配套产品的研发、设计、生产与销售等,主要产品包括汽车车身覆盖件模具、汽车车身冲压件、检具及装焊夹具。

标的公司是国内为数不多的同时为商用车和乘用车进行大规模配套的汽车零部件专业生产厂商,目前主要为国内各大整车厂提供汽车车身、底盘、动力系统冲压及焊接等产品,同时,东实股份与全球知名汽车零部件企业成立东实李尔、东风康明斯排放等合营公司,为整车厂提供汽车座椅、发动机排放处理系统等产品。

天汽模表示,本次交易完成后,公司将取得东实股份控制权,有利于公司对现有业务进行全方位整合,有效实现资源共享和优势互补,打造汽车零部件领域龙头企业。

从财务数据来看,东实股份2024年、2025年分别实现营收38.75亿元、47.33亿元,净利润3.69亿元、3.55亿元。

值得注意的是,东实股份规模和盈利能力优于天汽模。天汽模2024年营收27.46亿元,相当于东实股份同期营收的70.86%;实现归母净利润9525万元,远低于东实股份。2025年前三季度,天汽模营业收入为14.85亿元,同比下降22.61%;归母净利润为5206.09万元,同比下降42.41%。

值得一提的是,2023年5月,东实股份曾谋求在深市主板上市,拟募资17.98亿元。不过,在收到第二轮问询后,东实股份于2024年5月撤回了IPO申请。

2025年12月,天汽模控股权已变更为新疆建发梵宇产业投资基金合伙企业,实际控制人调整为乌鲁木齐经济技术开发区国资委。国资入主不到两个月,即启动重大资产重组,反映了控股权变更后的新动向。

来源:读创财经

Copyright©2020 Sxzm. All rights reserved.