读创

Home

转型算力仍深陷亏损泥潭,平治信息拟定增不超10亿元继续加码,董事长“买单”最高4亿元

2026/02/12 14:59 读创财经 张弛

深圳商报· 读创客户端记者 张弛

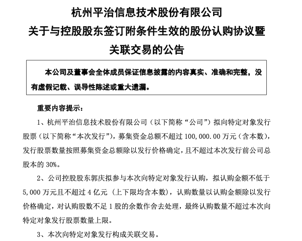
2月11日晚间,平治信息(300571)公告,公司拟向特定对象发行股票募集资金总额不超过10亿元,其中7亿元用于国产智能算力中心建设项目,3亿元用于补充流动资金。

值得关注的是,公司控股股东、董事长兼总经理郭庆拟参与本次向特定对象发行认购,拟认购金额不低于5000万元且不超过4亿元。

来源:公司公告

根据公告,郭庆于1973年10月出生,浙江大学计算机学院博士研究生学历,是平治信息的创始人与实际控制人。曾任浙大网新兰德技术副总、信雅达系统副总裁;2007年7月出任平治信息有限公司执行董事,2012年8月起担任董事长兼总经理至今。

根据公开信息,郭庆及其配偶张晖合计控制公司35.08%股权。2023年11月,郭庆曾计划向浙江省文化产业投资集团有限公司转让15.60%股份并放弃剩余表决权,2024年1月,因行业政策及资本市场环境变化终止。

公告显示,本次发行采用竞价方式,定价基准日为发行期首日,发行价格不低于定价基准日前20个交易日公司股票均价的80%。

平治信息表示,本次定增旨在响应国家算力战略,前瞻性布局高技术领域;同时,本次发行有利于降低公司资产负债率,优化资本结构,减少财务费用。

公开信息显示,平治信息成立于2002年,总部位于杭州,主营业务包括通信设备、算力服务及运营商权益类产品。公司通过与运营商及云服务商的合作,并与金山云、阿里云等头部企业建立了合作关系。

近年来,平治信息积极向算力服务领域转型,2023年10月通过收购天昕电子60%股份布局国产通用算力服务器,切入运营商智算中心建设,目前已累计签订超过24亿元的算力业务订单。2025年10月,公司切入机器人赛道,战略投资未来伙伴机器人(深圳)有限公司并持股40%,借力三大运营商渠道推广“人马座”四足双臂机器人、“先知”人形机器人等5G具身智能产品。

然而,这些转型举措并未“拯救”平治信息。2021年至2024年,平治信息营收规模近乎腰斩,由36.01亿元骤降至14.43亿元,累计跌幅近60%;归母净利润从2.44亿元高点一路下滑,2023年首度转亏,2024年亏损扩大至-1.16亿元。

进入2025年,平治信息业绩仍不容乐观。据平治信息1月29日披露,预计公司2025年度净利润依然为负,预计归属于上市公司股东的净利润为-1.9亿元至-1.3亿元,比上年同期下降-63.72%至-12.02%。扣除非经常性损益后的净利润为-1.8亿元至-1.2亿元,上年同期为-1.02亿元,比上年同期下降-76.03%至-17.36%。

二级市场上,雪球股市行情显示,截至2月11日记者发稿时间,平治信息股价报32.18元/股,最近三年来累计跌去12%。

Copyright©2020 Sxzm. All rights reserved.