读创

Home

淳厚基金前总经理邢媛发布公开信,内斗或再起 疑似员工举报被无故停薪、单方面解聘

2026/02/03 17:14 读创财经 詹钰叶

深圳商报·读创客户端记者 詹钰叶

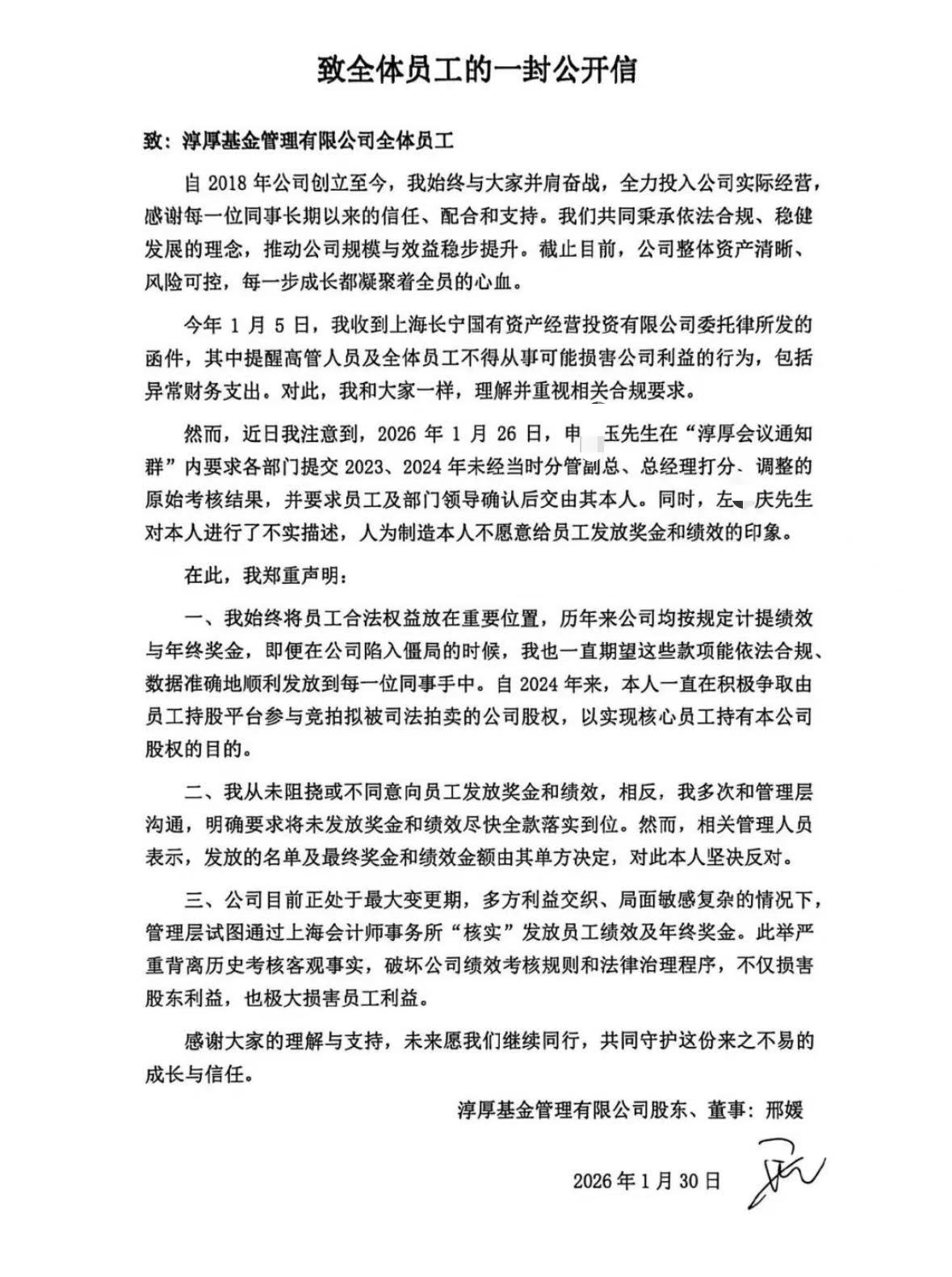
个人系公募淳厚基金日前迎来国资入主,管理层也进行了大“换血”。就在业内以为公司内斗终结之际,前总经理邢媛在淳厚基金第二次临时董事会期间提交反馈意见,并同步发布《致全体员工的一封公开信》,质疑股东方收购程序合法性,还表示新任管理层实行的绩效考核机制不合理。

上月6日,中国证监会正式核准上海长宁国有资产经营投资有限公司(即上海长宁)受让淳厚基金58.8%的股权,至此上海长宁成为这家个人系公募的主要股东及实际控制人。随后,淳厚基金高管团队完成全面调整:新任董事长陈红、总经理左季庆、副总经理申梦玉正式履职;而原董事长贾红波被监管机构认定为不适当人选而离任,原总经理邢媛、常务副总经理武祎、首席信息官刘远新因“工作安排”离任。其中,邢媛仅保留股东身份,个人持有31.2%的股权。

1月30日,邢媛在淳厚基金第二次临时董事会期间提交反馈意见,表示此前已在第一次临时董事会上明确表达了不同意议案的立场。她指出,在前期从未到公司进行现场尽职调查或资产评估的情况下,“上海长宁国有资产经营投资有限公司一夜间成为了公司实际控制人”,认为收购程序严重违法倒置。同时称公司在未与员工进行沟通协商且无妥善安置方案的情况下,大面积免职高管、劝退员工。

邢媛还发布了《致全体员工的一封公开信》。网传图片显示,她表示申梦玉要求各部门上交2023、2024年未打分的原始考核数据,左季庆更是人为制造其“不愿给员工发放奖金”的印象。她认为,管理层计划通过会计师事务所“核实”奖金发放的做法,既违反公司考核规则,也侵害了股东及员工的合法利益。“我从未阻挠奖金发放”,邢媛称自己一直推动依法合规发放绩效。

记者在某社交网站看到自称淳厚基金员工的网友爆料称,自己今年1月份的薪水被无故停发,且被单方面解聘,公司未提前通知及给予补偿条款。该员工就此举报公司现任总经理。


淳厚基金官网于1月31日发布的最新一则高管任免公告显示,刘玉生任公司首席信息官(副总经理),总经理左季庆代任督察长;而原督察长沈志婷因工作安排离任。网传群聊截图显示,沈志婷曾表示自己是在奔丧回家的假期内,从其他公开渠道得知自己被免职,而并未获得公司任何通知,其办公系统也被直接关闭。

该任命决议也受到邢媛的质疑。她在反馈意见中表示左季庆同时兼任总经理、财务负责人并代行督察长职责,违反职责分离相关法规,易形成“一言堂”。此外,她还指出左季庆与申梦玉的年龄均超出国企高管常规任职年限,过往履历疑似存在举报与纪律处分记录。

此前,淳厚基金曾被投资者指出疑似信披违规:其在披露旗下部分产品的2023年年报、2024年一季报、2024年二季报时疑似遗漏信息——报告均未载明该报告的真实性得到“董事会及董事保证”,与现行规定不符;2023年年报中还未按规定载明报告“已经三分之二以上独立董事签字同意,并由董事长签发”。当时便有投资者指责时任总经理与督察长存在失职。

目前淳厚基金未对邢媛的公开质疑做出回应。记者在公司官网看到,公告的信息披露栏目中,公司此前发布的部分公告如2024年股东整改情况临时公告等已被删除。

Copyright©2020 Sxzm. All rights reserved.