读创

Home

深圳率先构建企业合规服务资源库,整合优质专业力量“撑企”

2026/01/27 17:07 读创深圳

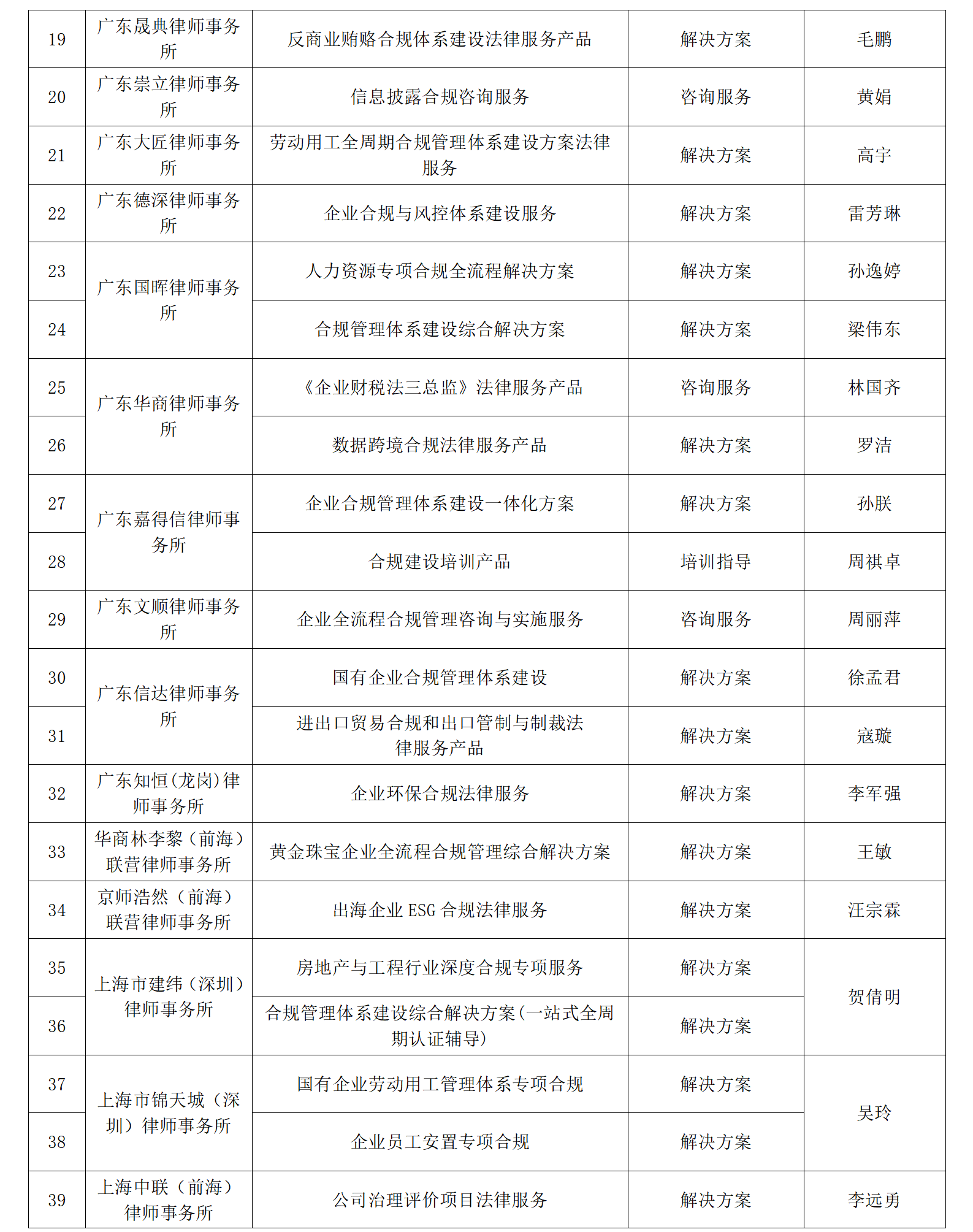
深圳打造企业合规示范区又迈出新步伐!记者获悉,深圳市司法局于近日正式公布首批企业合规服务机构、服务产品及专业人才名单,在全国范围内率先构建企业合规服务资源库。39家服务机构、55项服务产品及47名专业服务人才首批入库,将为企业建立合规管理体系提供专业支撑。

此前,深圳市司法局联合深圳市企业合规协会、深圳市律师协会面向社会公开征集企业合规专业机构及服务产品。经自愿申报、资格审核、专家评审及社会公示等流程,形成了首批入库名单。其中,服务机构包括律师事务所、会计师事务所、科技企业及研究机构等多元服务主体,所提供的服务产品涉及合规管理体系建设综合解决方案、认证与有效性评价、培训指导、专项咨询及信息化工具软件等多种类型合规管理专业服务。

据悉,企业合规服务资源库的建立,旨在通过整合优质专业资源,为深圳各类企业尤其是广大中小企业获取合规管理支撑服务提供精准匹配和对接平台,高效赋能企业建立完善合规管理体系。同时,此举也为深圳市加强企业合规指导服务、持续深入推进企业合规示范区建设提供了坚实的资源底座和强有力的服务支撑。

市司法局方面介绍,入库名单仅作为企业合规专业服务资源参考,供深圳企业结合实际需求自主选择对接使用。该局将对入库名单进行动态管理,根据实际情况适时调整更新,引导入库机构及人才提升服务质效。同时,市司法局将持续发力打造市、区、重点园区三级企业合规服务体系,进一步强化企业合规服务资源统筹和供给,推动企业合规服务向精细化、精准化迈进,切实助力企业提升依法合规经营能力。

(深圳市司法局供图

来源:读特APP(深圳特区报&读特记者 张玮玮 通讯员 司新宣)

Copyright©2020 Sxzm. All rights reserved.