读创

Home

大宗商品涨价 广东制造业陷入“两难” 涨价函比订单还多

2021/05/27 13:29 读创大湾区 张莹
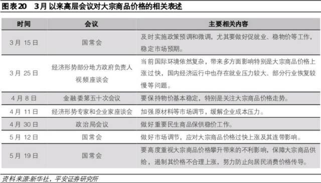
制造业是国民经济的主体,是立国之本、兴国之器、强国之基。近日的全球大宗商品价格波动,引发一系列蝴蝶效应,牵动着中国制造尤其是广东制造的发展。作为制造大省和外贸大省,广东如何破局突围备受关注。价格不断上涨,如何降低成本?重压之下,企业如何求变?“聚焦大宗商品涨价”系列报道敬请垂注。   “每天接到供应商的涨价函比订单还要多,几乎每一个零配件供应商都在涨价。”中山捷程数控机床有限公司(以下简称“捷程数控”)董事长向凌云向记者表示,刚刚又接到了一封涨价函。   近期,以原油、铜为代表的全球大宗原材料快速涨价,引发市场对原材料上涨侵蚀中游制造业毛利率的担忧。   原材料的大幅涨价让广东制造业陷入了焦灼之中,尤其是中小企业首当其冲成为了成本暴涨的承压方——高高兴兴接下的订单反而成为了烫手的热山芋。有企业暂停接收订单,有企业无奈涨价,也有企业选择与供应商共度时艰。   已接下的订单在攀高的成本下如何消化?继续生产如何降低成本?是否涨价传导成本?一系列的问题让广东制造业陷入焦虑。与此同时,一旦某类原材料涨到一定幅度,或将到达企业难以承受的临界点。   5月11日,一封广东现代铸造有限公司的《关于暂停生产和供货联络函》在网络上流传。在函件中,该公司表示,“现在铸造材料的成本已远超出企业的毛利,企业已到亏损不起的境地,面对市场的不可抗力非我司能承受。”   函件言辞诚恳,表示因为“目前所有原材料除价格高涨外还要求现金交收,现已接单未交货的所有订单都无法继续生产和交货”。   次日,中山市吸力王电器有限公司同样发布了《暂缓接单告知函》,表示公司4月、5月全部产品均为贴本制造,亏本经营做不长久,其建议客户观望两周,“待材料稍作稳定再谈价。”   订单为何成了烫手山芋?背后是来自大宗商品涨价的压力。5月6日,铁矿石市场迎来了历史性的一刻——普氏铁矿石指数报202.65美元/吨。这是该指数历史上首次突破200美元大关。与此同时,国内铁矿石期货主力合约站上1200元/吨,较去年同期翻倍并达到历史新高。 大宗商品价格指数   从今年3月底全球需求复苏开始,包括黑色、有色、化工、农产品在内的众多大宗商品价格持续上涨,多数创出历史新高。“五一”后的3个交易日(5月6日、5月7日、5月10日),全球大宗商品价格达到高潮。在此期间,LME铜价接连突破10000美元大关、刷新了2011年的历史高点和触及10747.5美元的历史最高点。   影响所及,国内商品市场也涨势如虹。5月10日,沪铜突破77000元大关,一度突破近16年纪录;沪铝期货升破20000元/吨,续刷逾13年来新高;此外,铁矿主力合约和玻璃期货涨停,刷新历史新高。   随着5月12日国务院常务会议要求有效应对大宗商品价格过快上涨及其连带的影响,以及多个部门联合出手给大宗商品市场降温后,铁矿石、钢铁、铜、铝等期货价格出现了明显回落。数据显示,自5月13日以来,多个商品期货品种回调幅度超过10%,降温明显。 高层会议对大宗商品价格的相关表述   但大宗商品价格攀升的传导效应已有所体现。与上述两家暂停接单的企业一致,不少企业高高兴兴接下的订单现在反而发愁:“以建筑行业的钢筋为例,去年接下订单,现在要以当时商议的价格交货。伴随着供应不稳定,行业内有工厂甚至走到破产边缘。”一名制造业企业主透露。   捷程数控是广东省数控机床走心机行业的标杆企业,每个月需要采购的钢材近300吨。向凌云说:“几乎每一个零配件供应商都在涨价,这种情况在3月和4月表现得尤其明显。”   他算了一笔账,去年同期钢材价格每吨不到4000元,5月初钢材涨到每吨6700元,受政策影响如今回落到每吨5000元,结果是每月仍要损失30万元。他用一种以废钢材作为原料的浇铸体举例,价格已从7000多涨到9000元,而每吨1万元的价格将是他“所能承受的极限”。   大宗商品价格上涨引发的蝴蝶效应,开始从工业领域蔓延到日常生活中。   今年以来,食用油、生活用纸、家电等行业企业承压,部分企业已向渠道供应商发出调价通知。   “上个月,部分品牌生活用纸供应商、生产企业已调整过一轮价格,上调幅度为15%。”5月24日,华南苏宁家乐福有关负责人告诉记者,不过最近生活用纸价格有所回落,现已经恢复到常规水平。   今年4月,中顺洁柔、恒安国际、维达国际、金红叶纸业等造纸巨头全面上调旗下产品价格。对于涨价原因,龙头纸企给出的答案均是原材料价格的持续上涨。广东比伦生活用纸有限公司董事长许亦南介绍,生活用纸最重要的原材料就是木浆,约占造纸企业总成本的60%左右。2020年三季度以来,木浆价格持续走高,如今涨幅已经接近一倍。 暂停接单的制造企业   暂停接单的制造企业   原材料占成本较大的家电行业亦是受到大宗商品冲击较大的行业。截至目前,包括TCL科技、美的集团等在内的多家国内厂商已纷纷发出涨价通知。其中,TCL宣布自1月15日起对冰箱、洗衣机、冷柜进行价格调整,预计上调幅度为5%-15%。美的冰箱事业部则宣布,自3月1日起,美的冰箱产品价格体系上调10%-15%。   格力电器董事长兼总裁董明珠亦多次回应空调价格问题,表态要兼顾经销商和消费者共同利益。她表示,因为近期铜价上涨,且并非长期趋势。格力坚持不涨价,但如果铜价继续上涨,就要视情况而定,不要马上转嫁给消费者。   涨价对企业来说并非轻易之举。面对激烈的市场竞争,涨价将会削弱产品竞争力,容易导致客户流失。   “把一台音响拆开来,几乎所有的原材料都在上涨。”华星电器董事长陈禹升形容今年的生意“不好做”,“不涨,利润都没有;一涨,客户就跑了。”   为此,企业就陷入了两难。观望是企业选择的策略之一。   在企业内部、供应链内部消化上升的成本,是制造企业的另一选择。   据一位花都音响产业人士透露,更多小微企业只好用改造产品等方式降成本。“比如塑料过去用ABS树脂,现在就换成PP塑料;电线过去用纯铜,现在换铜包铝等等”,在尽量不影响产品的核心功能和使用寿命的情况下,用成本低的原料渡过特殊时期。   向终端提价,更多是无奈之举。   某央企驻外企业业务经理告诉记者,下游终端企业因为不得不提高销售价格。出口优势削弱,特别是部分不锈钢制品类出口企业,随着出口退税取消和原料涨价,生存举步维艰。“比如我们一个客户,是江苏的一家年产值2亿人民币左右的不锈钢制品生产企业,出口订单下降了70%,工厂机器停工,遣散来部分工人。”   普通民众并不会立刻体会到大宗商品价格上涨传递的压力,但企业的报表已经有所反映。   “年初以来原材料涨价更快,会对第二季度产生新的影响,成本压力比较大,我们会延续之前的举措,维持合理的毛利率,但能不能完全消化有待观察。”小熊电器在投资者网上集体接待日活动时说,从2020年底开始上涨延续到现在,这么长时间的涨价是企业预期不到的,对企业经营有很大的压力。对于整机企业原材料涨价有一定的滞后性,体现在财务数据上会有一个错期。   据2020年年报,美的集团、格力电器原材料占营业成本的比重均在80%以上。在原材料显著上涨的2020年,多家家电企业的毛利率出现下滑,如美的集团在国内的毛利率同比减少6.46%,格力空调去年毛利率同比减少2.8%。   对此,美的集团有关负责人在接受记者采访时称,原材料涨价,毫无疑问会对公司毛利率产生影响,“我们的应对措施还包括改进技术和部分商品涨价,这主要针对新品。”   根据国泰君安研究所首席策略分析师陈显顺的研究,制造业毛利率拐点滞后于大宗商品的拐点约2个季度。陈显顺认为,相较成本变化,毛利率变化波动范围更窄。“因为制造业企业可以通过囤积低价库存、调节产品结构、与渠道分摊涨价成本,提升终端价格等多种方式平滑利润。”   具体到产业链上,大企业和中小企业受到的冲击力度有所不一。头部公司凭借资金实力积蓄库存以及期货等方式提前将成本锁定,但中小企业则首当其冲。   美的集团在年报中表示,为规避原材料价格大幅波动给公司大宗原料采购带来的成本风险,公司开展了部分铜材的期货操作业务,降低现货市场价格波动给公司经营带来的不确定性风险。   但中小企业则难以拥有这么丰富的应对手段,尤其是期货未能为其管理价格风险。向凌云表示,终端企业购买的零配件产品型号多样,单个材料的数量不足以让企业参与期货市场。   华西证券首席策略分析师李立峰分析认为,大宗商品价格上涨直接利好上游行业。对于中游行业而言,虽然生产成本大幅提升,但是可以通过提高售价进行成本转嫁,从而抵消部分影响。但下游行业由于直接面向消费者,在市场竞争环境中的议价能力相对较弱,因此盈利可能会受到一定冲击。   经济学家任泽平近日也表达了对中小企业困境的担忧:“原材料价格上涨对中下游企业利润冲击已经开始显现,对于尚未完全恢复的小型民营企业更是雪上加霜。”任泽平依据市场调研数据指出,“最近中小企业普遍反映订单减少、成本挤压利润等现象,值得重视。” 来源:南方日报 审读:谭录岗

Copyright©2020 Sxzm. All rights reserved.